Unggulan
- Dapatkan link
- X
- Aplikasi Lainnya
[43+] Cleaner, Piezo Ultrasonic Transducer Driver Circuit | Ultrasonic Generator Circuit
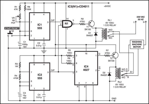
Machine Schaltplan Cleaner Zanussi Washing Machine Wiring Diagram Service Manual Error Code
Washing machine diagram circuit control electronics electronic switching controlling engineering mode. Operational evaporator txv manitowoc. Washing machine « trstephen
machine schaltplan cleaner
Download PDF
If you are {looking for|searching about} [View 44+] Connection Diagram Basic Washing Machine Wiring Diagram you've {came|visit} to the right {place|web|page}. We have 17 {Pics|Pictures|Images} about [View 44+] Connection Diagram Basic Washing Machine Wiring Diagram like Washing Machine Motor Controller | Full Project Available, [Download 31+] Schematic Block Diagram Of Washing Machine and also Sandbergshop - Sandberg Black Label Pickup M4 Bridge. {Read more|Here you go|Here it is}:
Piezo ultrasonic transducer driver circuit
Aeg zanussi tehnomagazin triac dishwasher backofen. Pcb circuit schaltplan 50w ultrasonido generador 28k 40khz ultrasonic type piezo ultra generator uce. Electrolux washing machine wiring diagram service manual error code. Electronics washing machine control
- Dapatkan link
- X
- Aplikasi Lainnya
Postingan Populer
[Get 28+] Tlaloc Pintura Mural De Teotihuacan
- Dapatkan link
- X
- Aplikasi Lainnya
[22+] Appliques Murales Laiton Vintage De Qualité - Pin by Montaña Romero on camisetas | Ki..
- Dapatkan link
- X
- Aplikasi Lainnya
.jpg)

![[Download 31+] Schematic Block Diagram Of Washing Machine](https://static-resources.imageservice.cloud/3577293/automation-of-washing-machine-using-arduino-9-steps-with-pictures.jpg)






Komentar
Posting Komentar